yl6809永利

ANJU NEWS

yl6809永利动态

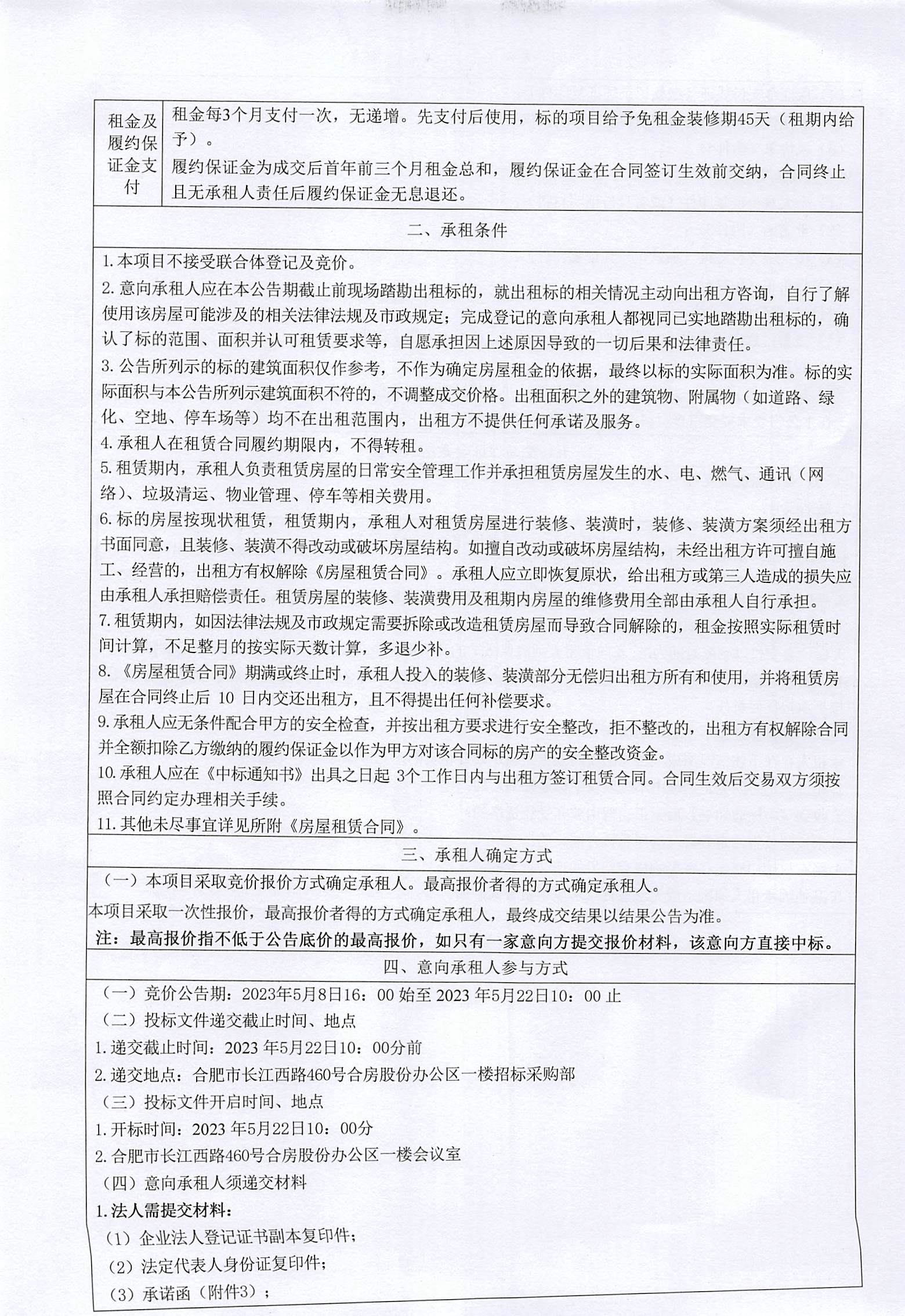
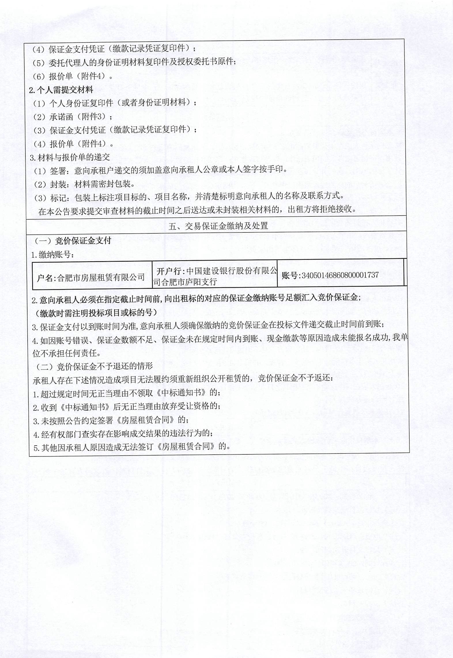
衡宇招租通告:明光路48号东方商城北区2楼A段229#,,,,,230#,,,,,231#,,,,,233#,,,,,235#(二次)
浏览:2211 次宣布时间:2023-05-08

yl6809永利(中国游)官方网站yl6809永利(中国游)官方网站yl6809永利(中国游)官方网站yl6809永利(中国游)官方网站yl6809永利(中国游)官方网站


附件:招租通告

? ? ? ? ? ?允许函

? ? ? ? ? ?报价单

上一篇:“栢悦轩”租赁住房样板间计划设计及施工采购文件澄清通知 下一篇:衡宇招租通告:合肥市阜阳路五环大厦2楼办202部分(二次) 返回
【网站地图】【sitemap】